PdM/デザイナー/エンジニア全員でのClaude Code利用による職種越境とチームナレッジの強化
千株式会社 / daitasu
EM / フルスタックエンジニア / 従業員規模: 301名〜500名 / エンジニア組織: 11名〜50名
| 利用プラン | ツールの利用規模 | ツールの利用開始時期 | 事業形態 |
|---|---|---|---|
MAXプラン | 11名〜50名 | 2025年5月 | B to B B to C |
| 利用プラン | MAXプラン |
|---|---|
| ツールの利用規模 | 11名〜50名 |
| ツールの利用開始時期 | 2025年5月 |
| 事業形態 | B to B B to C |
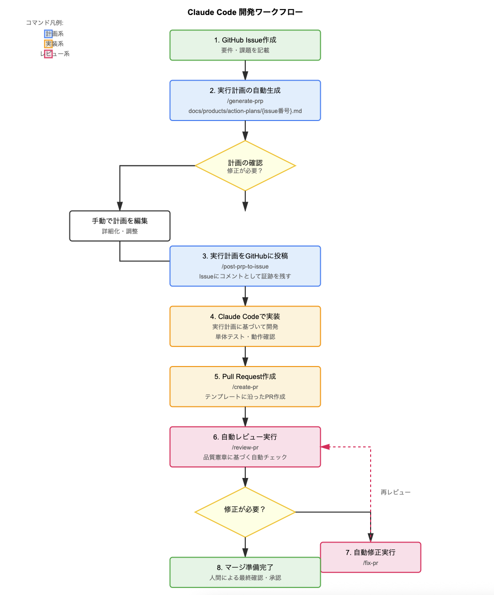
アーキテクチャ

導入の背景・解決したかった問題
導入背景
ツール導入前の課題
弊社では、開発組織全体でAIエージェントを用いたプロダクト開発の促進を進めていました。
最初のうちは、Cursor やGitHub Copilot、Claude Desktop、Devinなど、個々人で色々なAIエージェントを試し、各チーム、各個人で使われているAIツールが異なる状態が数カ月続いていました。
しかし、これによって、
- エンジニア内のAI利活用の程度にばらつきがある
- 職種間でAI活用に温度差がある
- 個人の努力に依存したAI導入になっている
といった課題が顕著になってきました。
どのような状態を目指していたか
私達のチームでは、こうした課題を解決するために、プロダクトマネージャー(PdM)やデザイナー、エンジニアと職種に限らず、
「全員でClaude Codeを使ってみよう」 と決め、チーム全体でAIツールを統一することで、チームとしてのAIナレッジを蓄積することを決めました。
比較検討したサービス
- Cursor
- GitHub Copilot
比較した軸
チームでナレッジを共通して利活用できる仕組み
選定理由
Claude Code のカスタムコマンドやサブエージェントがチームでナレッジを蓄積するうえで有用と感じたため。
導入の成果
改善したかった課題はどれくらい解決されたか
まずは
- AIエージェントのチーム全員で同じ所感を得ること
- 全員でAI駆動開発を改善していく枠組みが組めること
が大きな目的だったので、それについては全員がカスタムコマンドを作ったり、MCPを様々に繋げて職種越境が始まったりと効果が大きくでてきました。
どのような成果が得られたか
- チームメンバーの一人がコード品質可視化の定常タスクをカスタムコマンドで自動化し、レポートを容易にした
- 別のエンジニアがFigma MCPを繋いだコード実装をカスタムコマンドとして、React コードのAI生成の精度を上げた
- デザイナーがデザイン変更差分を自動検出できるようにした
- PdMがデザインモックを作ったり、AIでコードリーディングを行い、既存仕様をエンジニアに調査依頼を投げずとも概観が掴めるようになった
など、様々な成果が生まれました。
導入時の苦労・悩み
PdMやデザイナー、PMMなども含めて全員にClaude Codeを導入するようにしました。
壁としては、Claude Codeを単に入れるだけだと効果が弱く、AI Coding に慣れている人とそうでない人の差を埋めるために、PdMやデザイナーも含めて、全員にMCPの設定までは完了していただくようにしました。
MCPセットアップ会
「Claude Code 説明会、MCPセットアップ会」という場を設け、その中で
- Claude Codeの基本の共有
- チームとして最低限入れてほしいMCPの共有
- 私達が初期でMUSTにしたのは「PostgreSQL」「GitHub」とし、推奨で「Figma」「社内で使っているDocツール」のMCPとした
カスタムコマンドでの標準化
Claude Code を使い始めた際、着地像が描けないとイメージが湧きにくいため、先に導入していた筆者がカスタムコマンドで、およその開発プロセスをカスタムコマンドとして書き起こしました。
それを土台に、チーム全員でカスタムコマンドやサブエージェントを育てていく進め方にしました。
導入に向けた社内への説明
上長・チームへの説明
既存のAIツールの導入時点の課題感
弊社では、「Claude Code」や「Cursor」のサブスクリプション代金を会社として支払っており、各々で様々なツールを利用していました。
しかし、下記のような課題があり、個人ではなく、チームでナレッジを蓄積していく方法がないかを検討していました。
- 技術格差の拡大:
- リードエンジニア1名とジュニア寄りのエンジニアで構成されており、技術設計まわりの知識・経験差に大きな差があったことで、AI利活用に関する進め方も乖離が生まれていた
- ナレッジ共有の限界:
- 開発組織全体で、他チームともナレッジシェアなどはしていたものの、ナレッジシェアが事例紹介に留まっており、AI利用の浸透が進みにくい印象があった
- 個人最適化の罠:
- 各々が違うツールを使うことで、「チームとしてのAI利活用」ではなく、「個人としてのAI利活用」になり、チームとしてのAI利活用の方向性が曖昧になっていた
これに対し、マネージャーである私として、AI駆動の開発プロセスが標準化されていく昨今の流れの中で、開発チームのAIへの向き合い方を考えていました。
- 「エンジニアがMCPで各種の事業データを数値モニタリングして、事業戦略の議論ができる」
- 「デザイナーがよりモックを高速で作り、プロダクトマネジメントの領域に染み出していく」
- 「PdMがリポジトリコードをAIで読み解き、DBのデータ分析もAIで補助輪をつけて調査できる」
AIが職種越境の敷居を下げていくことになるため、より一層にこうした 既存の責務を超えた動きが可能になる であろう、プロダクトのディスカバリ/デリバリサイクルを早めるうえで、 職種の境界線をAIで溶かす ことが重要になるであろう、と考えました。
導入に向けて
元々、AIエージェントを使ったプロダクト開発を推進していこうという社内の動きはありました。 そのため、「Cursor」や「GitHub Copilot」自体は会社から費用が降りていたというのがあります。
そうした状況下で、CTOが率先して様々なAIを試していたこともあって、「チームでAIエージェントを統一して検証を回していきたい」 という方針はマッチし、「Claude Code」に対しても新規に費用が降りるようになったというのが背景になります。
活用方法
よく使う機能
- カスタムコマンド
- サブエージェント
- Opus4.1(2025/8時点)
ツールの良い点
- チームへの導入が容易
- チームとしてのナレッジ蓄積がしやすい
ツールの課題点
- Model によって推論レベルが大きく変わる
- (できれば)MAXプランで揃えたほうが良い
今後の展望
「Claude Code に統一してみよう!」と話してから約1ヶ月の出来事で、AIを用いた改善速度としては急激に促進することが出来ました。
全員で同じツールを触ることによって、 チームナレッジの強化 はもちろん、それぞれの 職種越境 が始まり、PdM / デザイナー / エンジニアのそれぞれの振る舞い方が変化し始めています。
まだClaude Codeにはサブエージェントの仕組みなど、チームナレッジとして使える部分が多いので、継続的に改善とナレッジの蓄積を続けていく予定です。 また、Claude Codeを使うと、開発フローそのものの改善なども必要になってくるため、組織設計などから考え直す必要もありそうです。
千株式会社 / daitasu
EM / フルスタックエンジニア / 従業員規模: 301名〜500名 / エンジニア組織: 11名〜50名
よく見られているレビュー
千株式会社 / daitasu
EM / フルスタックエンジニア / 従業員規模: 301名〜500名 / エンジニア組織: 11名〜50名


